2018金砖国家治国理政研讨会于7月4日在南非约翰内斯堡桑顿国际会议中心举行。来自金砖国家、南部非洲国家的政治家、智库学者、企业家等近150位代表围绕“参与全球治理:维护人民利益,贡献金砖智慧”主题深入交流治国理政经验。PP电子文科资深教授、国情研究院院长胡鞍钢应邀参加会议。
中宣部部务会议成员、国务院新闻办副主任郭卫民在开幕大会发表主旨演讲表示,以习近平同志为核心的党中央,树立以人民为中心的发展思想,坚持以人民为中心的价值取向、政策导向、评价标准,不断推进中国特色社会主义向前发展,推进各项事业取得历史性成就。习近平新时代中国特色社会主义思想,开辟了当代中国治国理政的新境界,是中国共产党和中国政府治国理政理念和方略的集中体现,是引领当代中国发展进步的密钥所在。中共中央宣传部将继续通过支持金砖国家媒体开展交流合作,推介好治国理政研讨会共识成果,使智库合作之声成为金砖合作的美好和声。
南非公共事务管理部部长艾恩达·德罗德罗在演讲中表示,在金砖国家领导人正式会晤之前,开展治国理政研讨交流非常有意义,将会进一步丰富领导人会晤成果。金砖各国应该更加拉紧合作的纽带,加强金融、科技、环境、人文等领域合作伙伴关系,让金砖各国人民充分感受合作带来的好处。
胡鞍钢主持平行会议中的平行会议二“顺应工业革命浪潮,实现经济包容性增长”,并做了题为“全球工业革命与中国经验”的主旨发言。他将近代以来全球四次工业革命与中国工业化进程比较,认为中国在全球工业化的角色经历了从边缘化者到落伍者,到追赶者,再到创新者、引领者的转变。全球第一次工业革命以及第二次工业革命爆发时,中国基本上处于边缘化者。到了二十世纪六七十年代的第三次工业革命,中国赶上文化大革命,没有同时起步。改革开放后,邓小平同志提出科学技术是第一生产力,中国加快发展制造业和高科技产业,大幅度缩小同发达国家的工业化差距,成为追赶者。2010年国家“十二五”规划将“绿色发展”作为关键词,谋篇布局来推动中国的新一轮工业化,消费方式和环境质量(特别是碳排放)能否和经济增长彻底脱钩成为中国工业化的重要命题。党的十八大以来,中国正在成长为全球第四次工业革命——绿色工业化的创新者、引领者。因此,中国的工业化过程也是摸着石头过河,不断创新、不断演变的过程。这种从后来者变成追赶者、进一步成为引领者的工业化道路,为发展中国家特别是非洲国家实现工业化提供了重要启示。
胡鞍钢发表主旨演讲
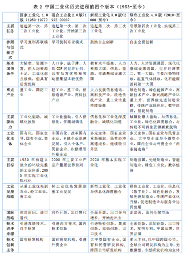
胡鞍钢还介绍了中国工业化经历了四个版本,为发展中国家提供直接有益的参考。从发展方式看,中国工业化道路经历了从学习别人到自主创新的转变。从重点产业看,中国建国初期重视重工业、国防工业的发展,改革开放以后开始轻工业化,促进信息通讯产业等的发展,启动高科技的创新,党的十八大以来提出促进数字经济、智能制造等发展;从驱动力来看,经历了从工业化驱动到工业化和信息化融合驱动,再到城镇化驱动、全球化驱动、绿色化驱动;从工业化主体看,经历了从国有化到非国有化,进而到多元主体格局的转变;从工业化目标看,毛泽东时代要建立一个独立完整的工业化体系,党的十六大提出到2020年基本实现工业化,党的十九大报告提出的制造强国、绿色工业化等;从国际战略看,中国经历了从相对封闭到对外开放,再到全面开放进而走出去的转变;从技术进步来源看,从引进苏联、西方的技术,到强调自主创新,产生世界级的知识品牌、国际专利等;从技术创新主体看,从原来的国有研发机构为主,到外资企业、民营企业研发机构为主,再到多元主体的转变。
胡鞍钢总结指出,发展中国家不能只是按照串联式的发展工业化,而必须是并联式的推动工业化革命。中国完全可以通过总结自己工业化经验全力助推非洲工业化。非洲也需要中国帮助实现工业化。主持会议期间,他还特别介绍了参加会议的中国国有企业,包括中国建筑集团有限公司、中国电力建设股份有限公司、中国中车集团有限公司、国家能源投资集团有限责任公司。这些均是世界500强企业,且在多个领域达到全球领先地位。企业家们讲述了“中国企业”的故事,为与会者所惊叹!金砖国家以及非洲国家代表高度关注工业化问题,就工业化和包容性增长进行了热烈讨论。
胡鞍钢认真听取与会代表评论和意见
此次研讨会是金砖国家领导人约翰内斯堡会晤的重要配套活动之一,由中共中央宣传部、中国外文局与南非国家政府学院、南非人文科学研究理事会共同主办。中央电视台新闻联播节目对会议进行报道。
参会代表合影
供稿:PP电子国情研究院,
部分内容和照片转自国务院新闻办公室网站报道