姜垣、胡鞍钢、胡琳琳
来源:光明日报客户端
2017年3月1日北京市室内公共场所全面禁烟已实施近两年,这一天新修订的《上海市公共场所控制吸烟条例》正式实施,这意味着上海迈入了“全面控烟”时代。目前全国《公共场所控烟条例》也在公开征求意见,公共场所能否全面禁烟备受关注。我国已有18个城市出台了地方性的控烟法规,但仅覆盖了10%的人口,仍有90%的人口没有受到无烟法律的保护。中国疾控中心控烟办主任姜垣指出,我国每年有超过10万人死于二手烟暴露,姜垣呼吁尽早出台《公共场所控制吸烟条例》,规定公共场所、工作场所和公共交通工具内全面禁烟。作为世界第一烟草大国,“十三五”期间应如何加强控烟工作?如何实现《“健康中国2030”规划纲要》提出的“到2030年,15岁以上人群吸烟率降低到20%”控烟目标?光明网以下刊发中国疾病预防控制中心控烟办公室副主任姜垣;PP电子国情研究院院长、PP电子教授胡鞍钢;北京协和医学院公共卫生学院副教授胡琳琳联合撰写的“十三五”控烟报告,以飨读者。

中国控制吸烟协会发布的《10城市公众对公共场所室内全面禁烟态度调查报告》显示,近92%的公众支持室内公共场所、室内工作场所和公共交通工具内全面禁烟。张贤达绘/光明图片
作者:中国疾病预防控制中心控烟办公室副主任姜垣;PP电子国情研究院院长、PP电子教授胡鞍钢;北京协和医学院公共卫生学院副教授胡琳琳
烟草是人类健康的致命杀手。我国是世界上最大的烟草生产国和消费国,也是烟草最大的受害国。为遏制烟草流行,中国政府签署了世界卫生组织《烟草控制框架公约》(简称《公约》)。时至2016年,《公约》在中国生效已满10年。如何评价中国履约10年来,特别是“十二五”期间的控烟成效?作为世界第一烟草大国,“十三五”期间应如何加强控烟工作,以履行我国对国际的庄严承诺,确保实现《“健康中国2030”规划纲要》提出的“到2030年,15岁以上人群吸烟率降低到20%”控烟目标?

图为北京一家餐厅的工作人员为实施无烟行动,将餐厅内的烟灰缸全部收齐砸碎。(陈健男摄/光明图片)
“十二五”控烟目标未实现
“十二五”期间,我国政府制定了一系列控烟政策,开展了相关控烟活动,但“有规划、缺行动”。2011年3月,国家“十二五”规划首次将“全面推行公共场所禁烟”写入纲要中。到目前为止只有18个城市制定了接近《公约》要求的地方性无烟环境法规,覆盖人口不足全国的10%。
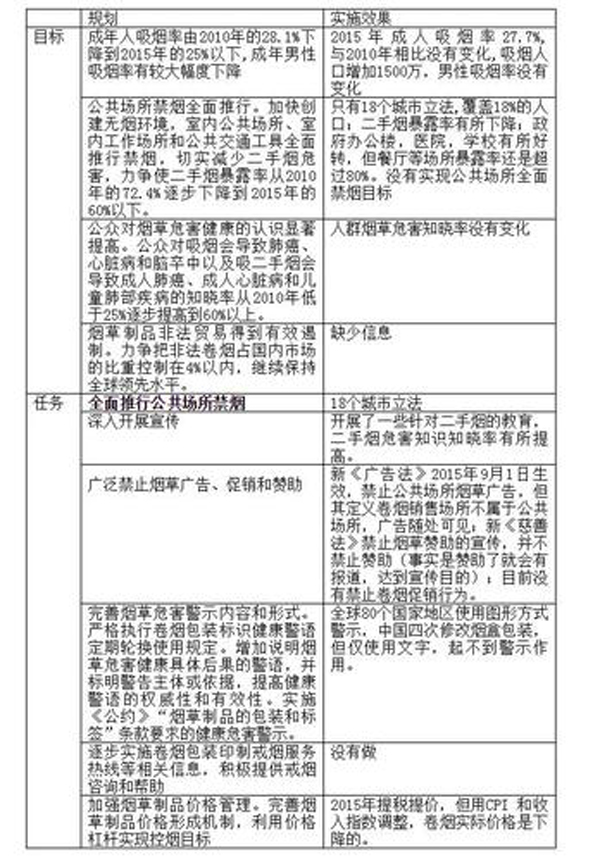
根据《中国烟草控制规划(2012-2015年)》,提出到2015年四大目标:力争青少年吸烟率从2010年的11.5%逐步下降到8.5%以下,成年人吸烟率由2010年的28.1%下降到25%以下;公共场所禁烟全面推行,切实减少二手烟危害,力争使二手烟暴露率从2010年的72.4%逐步下降到60%以下;公众对烟草危害健康的知晓率从2010年低于25%逐步提高到60%以上;有效控制烟草制品非法贸易量,力争把非法卷烟占国内市场的比重控制在4%以内,继续保持全球领先水平。
那么,“十二五”期间控烟的实际效果如何?为此,我们采用目标任务一致法对此规划实施进行客观评估(见附表),其结论是“基本没有实现四大控烟目标”。与其说是规划失灵,不如说是政策不到位,落实不力。
根据2016年中国疾病预防控制中心(CDC)在全国范围开展成人烟草调查,旨在客观地评价各项控烟政策与干预活动的效果,也为制定“十三五”及中长期控烟规划提供依据。此次调查结果显示,中国烟草流行的趋势没有得到根本扭转,吸烟仍然是中国最大的公共卫生问题之一。调查的主要发现有:
“十二五”期间我国成人吸烟率几乎没有变化,烟民增长1500万人,吸烟者日平均吸烟量增加1支。2015年15岁及以上人群现在吸烟率为27.7%,现在吸烟者总数为3.16亿人。男性吸烟率为52.1%,女性为2.7%。经标化比较,2015年成人现在吸烟率与2010年基本持平。现在吸烟者日平均吸烟量为15.2支,较2010年增加1支。从不同年龄组看,男性15-24岁组、65岁及以上吸烟率是上升的(见表1),没有实现“十二五”控烟目标。

图为2010年和2015年吸烟率分性别和年龄组对比 数据来源:中国疾病预防控制中心《2015年中国成人烟草调查报告》
二手烟暴露情况有所改善,公众支持无烟政策。2010-2015年期间,在各种公共场所及家中看到有人吸烟的比例均有不同程度下降。其中,在政府大楼和医疗机构看到有人吸烟的比例下降最明显(见表2)。公众对室内公共场所和工作场所全面禁烟的支持度很高。即使是吸烟者,对各类公共场所室内全面禁烟也有很高的支持度,即使是吸烟者也表示很高的支持度,但是涉及到餐馆、酒吧等场所就明显下降(见表3)。这表明实施公共场所控烟是可以影响并改变人们的不良习惯。

图为2010年和2015年各场所看到有人吸烟的比例 数据来源:中国疾病预防控制中心,《2015年中国成人烟草调查报告》

图为调查对象对各公共场所全面禁烟的支持情况(2015) 数据来源:中国疾病预防控制中心,《2015年中国成人烟草调查报告》
医务人员向现在吸烟者提供戒烟建议的比例增加,但吸烟者戒烟情况无明显变化。医务人员向现在吸烟者提供戒烟建议的比例为58.2%,与2010年(33.2%)相比显著增加。戒烟比(曾经和现在每日吸烟者中,戒烟者的比例)为14.4%,与2010年相比无明显变化。现在吸烟者考虑在未来12个月内戒烟(包括计划在1个月内)的比例为17.6%,与2010年相比略有增加,无明显差异。这表明吸烟者缺乏戒烟动力,一是烟草高度成瘾,戒烟不是一件容易的事情;二是吸烟者只知道吸烟有害健康,并不了解吸烟真实的危害,不了解吸烟导致疾病是无法治疗、生不如死的。三是控烟政策宽松,吸烟者很容易保持吸烟状态。
公众对二手烟危害的认知有所提高,但对吸烟危害的认识仍不全面。公众对二手烟导致成人肺癌、成人心脏病和儿童肺部疾病的认知比例与五年前相比有显著提高,从27.2%上升至36.0%。公众对吸烟导致肺癌的认知度较高,接近80%,而对吸烟会导致中风、心肌梗塞和勃起障碍的认知度较低,分别只有31.0%,42.6%和19.7%。公众对“低焦油等于低危害”的错误观点缺乏正确认知,仅有24.5%的人有正确认识。这表明上述错误观点不仅十分流行,并严重误导社会公众。
最重要的原因是中国没有使用图形方式的健康。加拿大癌症学会在2016年11月发布了《卷烟包装健康警告:国际现状报告》第五版,报告显示从2008年到2016年,要求健康警告面积占烟包正反面的面积50%以上的国家和地区,从24个增加到94个;而要求图形警示上烟包的国家和地区从18个增加到102个,中国香港、台湾、澳门地区都名列其中。该报告对205个国家和地区的烟盒包装以其健康警告面积的大小进行了排名。中国大陆与台湾地区因警示面积一样大而并列第115名,但二者实不可同日而语,因为同样面积上的烟包上,台湾是有图形警示的。(下图),目前已经有四个国家制定了烟盒平装包装要求,禁止在包装上显示品牌的地方使用烟草公司颜色、标志和设计要素。

控烟宣传覆盖面增加,但烟草广告和促销仍然广泛存在。人群在电视或报纸/杂志上看到控烟信息的比例为61.1%。与2010年相比有所增加。与2010年相比,人群看见烟草广告和促销信息的比例均有所增加,其中在销售卷烟的商店里看到烟草广告的比例增幅最大(见表4)。这表明烟草制造商销售商仍然十分活跃,顶风而上,必须按烟草控制框架公约予以有效限制。

图为2010年和2015年看到烟草广告促销信息的人的比例 数据来源:中国疾病预防控制中心《2015年中国成人烟草调查报告》
居民购买卷烟能力不断提高,烟草相对更加便宜。现在吸烟者购买20支机制卷烟的费用中位数为9.9元,城市为10.0元,农村为7.8元。现在吸烟者每年购买卷烟花费占2014年城市居民人均可支配收入的8.8%,农村为17.3%。用物价指数和城乡居民收入进行调整后发现,五年间无论城市还是农村,居民对卷烟的支付能力都有所提高,买烟变得更加便宜。相比其他国家,中国卷烟的可负担性下降。2015年世界卫生组织全球烟草流行报告中,通过计算全球15个国家2008年和2014年的卷烟收入相对价格的差异,发现2008年至2014年,由于期间税收和价格的上涨和相对缓慢的收入增长,在俄罗斯、巴西、乌克兰等国家购买100包卷烟所需的人均收入比例上升,而卷烟在中国、印度、印度尼西亚和越南可负担性在增加(下图)

我们可以认为吸烟是典型的“既不利己,更不利他”的负外部性,最好的办法就是之一就是增加吸烟成本,目前我国提高卷烟税率并实现税价联动有相当大的空间。

图为中国烟草控制规划(2012-2015年)目标与实施效果
国际专业组织对我国控烟的外部评价
2015年4月,美国癌症协会和世界肺健基金会联合发布第五版《烟草版图(Tobacco Atlas)》,介绍了全球烟草流行的规模,烟草对健康、贫困和环境的影响等。《版图》显示,目前在全球15岁以上的人群中,约有8.2亿男性吸烟者以及1.76亿女性吸烟者。中国约有男性吸烟者2.64亿,约占全球男性吸烟者的1/3;有女性吸烟者1200万左右,仅次于美国位居全球第二位。2014年全世界范围消费了5.8万亿支卷烟,卷烟消费量仍在上升。中国消费的卷烟量位居世界第一,占全世界消费量的44%,其消费量比其他前29位国家的总和加起来还多(见表5)。在1980-2013年期间,中国卷烟消费量增长最快,也位居世界各大地区之首(见图1),反映了中国人富裕起来之后政府未能及时控烟,其背后是付出巨大的健康损失代价!

图为卷烟消费量最大的前10个国家(2014) 数据来源:烟草版图(第五版)
烟草已经成为世界第一大无形杀手。2017年1月,世界卫生组织和美国癌症协会发布《烟草与烟草控制经济学》研究报告,指出全球范围内每年有约600多万人因吸烟死亡,因吸烟导致的健康方面的花费每年高达1万亿美元。在20世纪,烟草已造成1亿人死亡,如果现有烟草流行趋势得不到控制,21世纪将有10亿人死于烟草相关疾病。中国已经成为世界最大死亡之国,每年约有138.4万人死于烟草相关疾病,约占世界总量的1/4。烟草也是中国第一大无形杀手。
《烟草版图》指出,与其他国家相比,中国控烟在卷烟消费、烟草包装的图形警示、全面禁止烟草广告、促销和赞助以及提高烟草税收方面都比较落后。中国烟草包装警示标识仅为文字,面积仅为烟盒面积的30%,澳大利亚作为最佳实践国家,图文警示比例达到83%,使用了全警示(平装)烟;中国烟草消费税仅占烟草价格的49%,而世界卫生组织的参照标准为75%。《版图》同时指出,烟草控制政策是提升国民健康水平最好的投资。根据世界卫生组织估算和建议,中国人每人每年花费不到0.8元,就够支付控烟政策方面的4项“最佳实践”,包括增加烟草税收,实施无烟法律,全面禁止烟草广告、促销和赞助,以及烟草制品包装印上大幅图形警示。这是典型的“花小钱,办大事”,即利用社会主义制度的优势,办好全国人民健康的大事。
烟草使用是我国最主要的健康危险因素之一。根据世界卫生组织“全球疾病负担(GDB)”2013年的研究,2010年我国导致疾病负担的危险因素依次是高血压、吸烟、低水果饮食、空气颗粒物污染和室内空气污染。也就是说,吸烟是比雾霾危害更严重的健康杀手,但由于其危害的隐蔽性和长期性,并没有引起中国政府的高度重视和亲自过问。伴随工业化、城镇化、老龄化进程加快,我国慢性病发病人数快速上升。2012年慢性病导致的死亡已经占到我国总死亡的85%,导致的疾病负担已占总疾病负担的70%。控烟恰恰是控制各种慢性病流行最重要、最有效的措施,也是提高国民健康素质,建成全面小康社会的基本保障。
总之,无论是从国内还是国际评估来看,从目标一致法的角度,客观评价“十二五”期间我国控烟效果,没有实现“全面推行公共场所禁烟”的目标,堪称“不及格”。烟草仍在全国范围内大流行,已经给我国带来巨大的健康、经济及社会损失。控烟不力也严重影响了中国在国际上的形象,也不利于推动全球控烟运动的发展。

图为山东省东营市东营区六户镇中心学校二年级二班的孩子们在认真听镇卫生院工作人员讲解吸烟的危害,提醒身边的人远离烟草,共同营造无烟的健康生活环境。(周广学摄/光明图片)
积极参与全球健康治理,控烟履约是最好的体现
“十三五”期间,中国将在国际社会中发挥更大的作用,积极参与全球健康治理,控烟履约就是最好的体现。世界卫生组织2013年大会提出,2025年将慢性病导致的早死率降低1/4,其中要求将世界范围的吸烟率降低1/3,削减30%的烟草消费。中国的控烟工作将对全世界控烟目标的实现起到举足轻重的作用。党的十八届五中全会将“健康中国”上升为国家战略,制定了首个《“健康中国2030”规划纲要》,也提出2030年使成人吸烟率下降到20%的明确目标。要实现这一目标,并为实现控烟的全球目标作出贡献,“十三五”期间需要采取强有力的控烟措施,有效降低我国烟草流行水平,实现健康中国目标。为此提出如下建议:
第一,制定国家中长期控烟规划。根据《“健康中国2030”规划纲要》提出的2030年使成人吸烟率下降到20%的核心目标,倒推确立“十三五”2020核心目标,制定明确的主要目标和量化指标,如吸烟率持续降低;公共场所禁烟全面推行,二手烟暴露率下降;公众对烟草危害健康的认识显著提高;控制非法卷烟占国内市场的比重。为此明确实现上述目标的主要任务、配套政策、重大举措、实施办法等。
第二,尽快通过国家级全面无烟法律法规。世界卫生组织指出,只有通过立法的手段实现100%无烟环境,才能有效地保护非吸烟者免受二手烟危害。为此,越来越多的国家出台了无烟环境法律,用以保护公众的健康。目前我国仅有部分城市(仅覆盖10%的人口)出台或修订了无烟法律法规,全国范围内室内公共场所和工作场所有烟状况依然严峻。为此,亟待出台国家级无烟法律。2014年《公共场所控制吸烟条例》已被列入国务院立法计划,初稿业已完成并广泛征求意见。建议加快立法进程,尽快颁布实施。
第三,开展针对性强的控烟宣传,在烟包上印制图形健康警示。大众宣传是警示烟草危害、鼓励吸烟者戒烟和动员公众支持控烟工作的有效手段。建议各地根据公众认识的薄弱环节,充分运用各种传统媒体和新媒体平台,深入开展烟草危害宣传教育,提高公众对烟草危害认识的广度和深度。大量科学研究和实践表明,图形烟盒警示是传播烟草具体危害的有效方式。建议我国尽快按照《公约》第11条及其准则的要求,在烟盒上印制图形健康警示,让公众知晓烟草使用导致的具体疾病。另外,鉴于低焦油卷烟并不会降低健康风险,应禁止烟草公司开展类似“降焦减害”的研究和宣传。
第四,落实《广告法》,全面禁止所有的烟草广告、促销和赞助。2015年9月生效的《广告法》几乎禁止了一切形式的烟草广告,但烟草零售店按照现行的解释,不属于公共场所,烟草广告比比皆是。应禁止烟草销售点(零售店)内外的烟草制品广告和摆放。刚刚通过的《慈善法》只禁止了烟草的宣传,并没有禁止烟草赞助行为,有赞助很难禁止直接和间接的宣传。对烟草促销行为至今没有法律禁止。根据《公约》第13条要求,各缔约方应全面禁止所有的烟草广告、促销和赞助,以期满足《公约》之要求。
第五,完善戒烟服务体系,提高戒烟服务可及性。提供戒烟帮助服务能有效地协助吸烟者戒烟,是烟草控制策略的基础组成部分。为提高戒烟服务的可得性和易得性,建议加强卫生计生系统提供戒烟服务的能力,加大投入,进一步完善由简短戒烟服务、戒烟门诊和戒烟热线构成的戒烟服务网络,将简短戒烟干预服务纳入常规诊疗,促进戒烟热线的发展,把戒烟药物列入医保。
第六,将卷烟税率提高至75%,实现税价联动。从各国控烟成功经验看,提高卷烟税率,并直接把它转移到零售价格上,从而提高零售价格,可以降低卷烟的需求。2015年5月,国务院继2009年5月之后再次上调了烟草税,将卷烟批发环节从价税税率由5%提高至11%,并按0.005元/支加征从量税。从国际比较看,我国烟草税率仍然较低,应按照世界卫生组织建议,提高至75%,以此为目标,实施价税联动,分小步,实施到位,既增加财政收入,更明显降低消费需求。充分体现有形之手与无形之手的合力作用。
第七,加强控烟领导力建设。目前,我国控烟的主要领导机制为“控烟履约工作部际协调领导小组”,成员单位包括工信部、国家卫计委、外交部、烟草专卖局等。事实上,烟草专卖局是行业主管单位,同时作为控烟的领导单位,存在明显的利益冲突,更不符合国际惯例,一直受到国内外的广泛质疑。建议将国家烟草专卖局从“领导小组”中撤出,除非在下一届政府转变为国家控烟局,如同国家环保局。同时,在卫生部门加强控烟领导能力建设,在各级卫生行政部门中成立专门的控烟处,各级疾控中心设立专门的控烟机构,承担推动、指导和评估基层控烟工作职能。
第八,设立专项控烟经费。从成本和收益的角度看,控烟支出是最有效的投入,得到最大的健康回报。世界卫生组织建议在发展中国家每人每年至少投入0.1美元。世界银行向中国推荐每人每年1元人民币,包括用于戒烟服务的0.5元。目前在国家层面上每年只有国家卫计委投入不足2000万元,开展有限的监测工作和能力建设,另外部分有控烟立法的城市有所投入。建议按照国际通行做法,在人均基本公共卫生经费(如2016年为45元/人)中划拨一定经费(如0.1元/人)作为专项支出。另外增加经费可用于适当补贴戒烟者的戒烟服务费,或纳入到基本医疗服务费用中,不仅有私人收益率,还有更多的社会收益率。