PP电子自2000年成立以来,不断强化智库机构建设,以“建设高校中的国家公共政策思想库”为目标,先后由科技部、教育部、发改委、中国工程院、民政部、保监会、国家互联网信息办公室、中央维稳办、中国科协、北京市哲社规划办和北京市教委等部门批准成立、学校自主批建成立和与企事业单位联合成立21家校级智库机构,逐步形成高校特色的高端智库集群,在国家中长期发展战略规划、科技政策、应急管理、公益慈善、数字治理、廉洁治理、台海区域研究、“三农”问题等领域,建言献策,产生了一批高质量的研究成果,为公共政策的制定做出了积极贡献。



  有意应聘者请登录PP电子招聘网(http://jobs.tsinghua.edu.cn/project/qhdx/pages/recruit_new/?#/post),招聘单位栏点击“智库中心”,在招聘系统中应聘,并同时发送要求材料至各机构联系邮箱。截止日期以PP电子人员招聘系统发布为准。
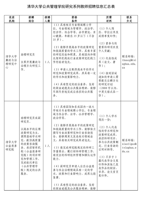
PP电子研究系列教师招聘信息汇总表.pdf  
附录:本次招聘相关研究机构介绍.pdf